-
股票期权扩围|基础知识扫描:期权是什么?产品名称怎么看?
澎湃新闻 · 2019-11-30 -
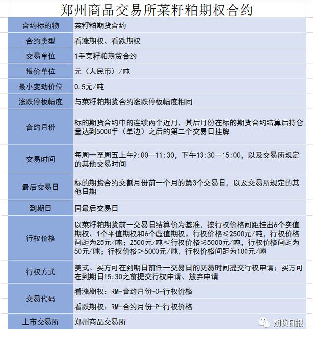
「期权专栏」十五大期权要素的异同都给您安排得明明白白了
陆家嘴大牛 · 2019-11-30
热门文章
- 1.万亿市场大消息!场外期权迎来扩容窗口?容量最多可提升80%如何影响A股?这类券商或最受益
- 2.50etf期权分仓软件操作是不是实盘交易
- 3.50etf期权时间价值?50ETF期权时间价值为什么重要?
- 4.场外期权交易商增至41家!场外衍生品规模近1.5万亿元
- 5.中证协发布场外期权管理办法场外期权挂钩个股标的范围扩大
- 6.“最赚钱业务”恢复高增长!场外期权增速超五成,华泰稳居榜首,中信建投增长最快,集中度快速下滑
- 7.50etf期权自己能开户吗?50ETF期权怎么交易?
- 8.场外期权和一般期权的实质性不同在哪?
- 9.熬过50天,四大星座财源滚滚而来,学业大获丰收,禄星化禄
- 10.50ETF期权对投资者有哪些影响?




